Review
Issue 2 - 2025
Biologics and severe asthma: focus on dupilumab and its time to efficacy in the treatment of severe uncontrolled asthma in children - A Single Center Experience
Summary
Introduction. Severe asthma in children is a major clinical challenge, often resistant to conventional treatments.
Materials and methods. An observational study was conducted on 12 children (6-12 years) with severe eosinophilic asthma treated with dupilumab. Clinical, functional, and laboratory parameters were assessed at 3, 6, and 12 months.
Results. There was a significant reduction in exacerbations (from 5.58 to 0.25 episodes/year), oral corticosteroid use (from 16.33 to 3.10 days/year), and improved asthma control (ACT from 21.58 to 23.63). FEV1 increased from 3.19 to 3.45 liters, while FeNO decreased from 17.29 to 13.29 ppb. No serious adverse events occurred.
Discussion. The results demonstrate substantial improvement in asthma control, with a positive impact on quality of life.
Conclusion. Dupilumab is effective and safe for children with severe eosinophilic asthma, supporting its inclusion in standardized treatment protocols.
INTRODUCTION
Asthma is a chronic, recurrent, and reversible respiratory disease that affects the airways and is one of the most prevalent respiratory conditions globally. Millions of individuals suffer from asthma worldwide, with a significant prevalence observed in pediatric populations. In Italy, asthma is among the most common chronic diseases in children, with an estimated prevalence of approximately 10% among pediatric patients, representing a large number of cases among young individuals. Among these, approximately 2% of children suffer from severe asthma, a condition that significantly impacts the quality of life of patients, often resulting in frequent hospitalizations, school absences, and intensive pharmacological treatments. Asthma can manifest at any stage of life, but it is most commonly diagnosed in childhood. From an etiopathogenic perspective, asthma is a multifactorial disease characterized by airway hyperreactivity, which leads to inflammation and progressive narrowing of the airways in response to environmental triggers such as inhaled allergens, air pollution, passive smoking, and viral infections. These triggers contribute to bronchoconstriction and respiratory crises in susceptible individuals. Clinically, asthma presents with symptoms such as dyspnea (difficulty breathing), wheezing, dry cough, and chest tightness. The severity of these symptoms depends on the degree of bronchial obstruction and the level of asthma control.
Among the various clinical forms, severe asthma represents a particular challenge in terms of diagnosis and therapeutic management. It is important to emphasize that the term “severe asthma” refers to a heterogeneous group of conditions that includes both difficult-to-treat asthma and treatment-refractory severe asthma. Distinguishing between these two categories is essential to properly guide the clinical approach. Difficult-to-treat asthma is characterized by inadequate symptom control due to modifiable factors, such as poor adherence to therapy, incorrect use of inhaler devices, or the presence of comorbidities. In contrast, true severe asthma persists despite the optimization of these factors and the use of maximal therapy recommended by guidelines. Recognizing this distinction is fundamental to establishing personalized therapeutic strategies and ensuring targeted and effective interventions for patients.
PHENOTYPES OF CHILDHOOD ASTHMA
Asthma in children can be classified into various distinct phenotypes, which are typically categorized into two main groups based on the type of inflammation affecting the airways: T2-high and T2-low. The T2-high phenotype is more common in children and is characterized by eosinophilic inflammation activated by epithelial cytokines such as IL-25, IL-33, and Thymic Stromal Lymphopoietin (TSLP). These cytokines are released in response to triggers like allergens, smoke, or infections, stimulating the production of key cytokines such as IL-4, IL-5, and IL-13. These cytokines activate CD4+ T cells and type 2 innate lymphoid cells (ILC2), leading to the infiltration of eosinophils, basophils, and mast cells in the inflammatory process. In children aged between 6 and 17 years, the T2-high phenotype is associated with atopy in 83-94% of cases, with FeNO (fractional exhaled nitric oxide) levels ≥ 20 ppb in 58% of cases, and eosinophilia (greater than 150 cells/μL) in 78-85% of cases 1-4. This suggests a strong immunological component in the development of asthma in children, with a significant involvement of IgE-mediated immune responses. On the other hand, the T2-low phenotype is less common in the pediatric population and is more frequently observed in adults, particularly in those with obesity. This phenotype of asthma is characterized by neutrophilic inflammation and a reduced response to corticosteroid therapy. The presence of interleukin-17 (IL-17), along with macrophages and neutrophils with pro-inflammatory activity, leads to increased cell survival and a pro-inflammatory environment in the airways. Cytokines such as IL-8, IL-22, and IL-17 are involved in this process, contributing to the accumulation of neutrophils in the airways and bronchial remodeling. Bacterial colonization by organisms like Haemophilus spp., Streptococcus spp., and Moraxella catarrhalis is often observed in patients with this phenotype, further exacerbating neutrophilic inflammation and worsening airway obstruction 5,6.
Evaluating biomarkers such as eosinophils, serum IgE levels, and FeNO is crucial for guiding clinicians in selecting the most appropriate therapy, especially when considering biologic therapies for severe asthma 3. A thorough understanding of these biomarkers is essential for personalizing asthma treatment plans, optimizing patient outcomes, and reducing unnecessary treatments.
SEVERE ASTHMA AND TARGETED THERAPY
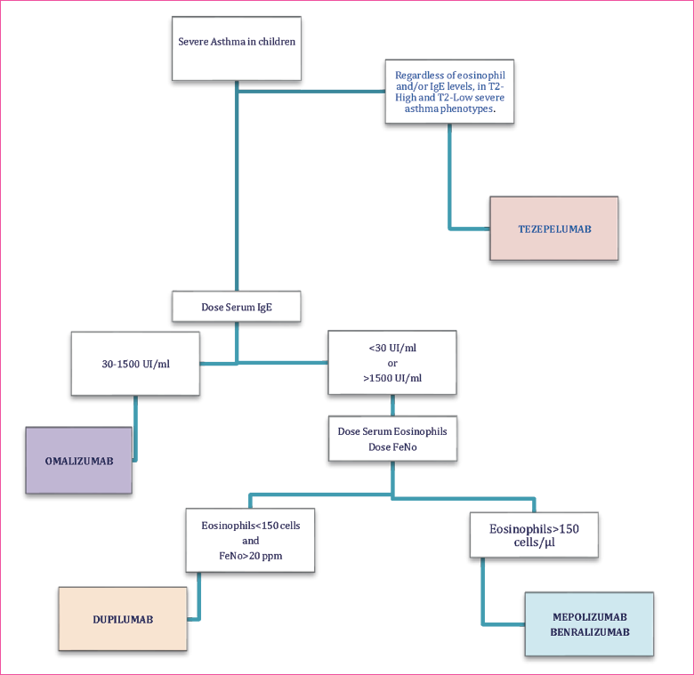
While most children with asthma respond positively to maintenance therapy with inhalers, about 17.4% of pediatric patients continue to experience moderate to severe symptoms despite chronic use of high doses of inhaled corticosteroids (ICS) and long-acting beta-2 agonists (LABA) 7,8. This highlights the existence of a subset of patients with asthma that is difficult to control and requires more targeted therapeutic approaches. In Europe, the prevalence of severe asthma in children is estimated to be around 3%, representing a vulnerable subgroup of the pediatric population with greater healthcare needs. Severe asthma is characterized by frequent exacerbations, often requiring systemic corticosteroids (OCS), both during acute episodes and as part of maintenance therapy. To manage these complex cases, international guidelines, including those from the Global Initiative for Asthma (GINA), recommend the use of biologic medications starting at step 5 of asthma management, which is reserved for patients with severe, difficult-to-treat asthma 9. Among the biologic therapies available for severe asthma are monoclonal antibodies such as omalizumab, mepolizumab, benralizumab, dupilumab, and tezepelumab. The selection of the appropriate biologic depends on various factors, including the patient’s age, asthma phenotype, and endotype (Tab. I) 9,10. Omalizumab, mepolizumab, and dupilumab are approved for use in children aged 6 years and older, while benralizumab and tezepelumab are currently approved for patients aged 12 years and older. These biologics differ in their mechanisms of action, and the choice of medication is often tailored to the specific inflammatory profile of the patient, which is assessed using biomarkers such as eosinophil count, FeNO and IgE levels.
The administration regimen for these biologics varies based on the patient’s age, weight, and specific therapeutic regimen 9,11. It is important to regularly monitor the effects of these biologics, and a reevaluation of treatment may be necessary after two years based on clinical response and any changes in inflammatory biomarkers 9,12 (Fig. 1).
Anti-IgE: omalizumab
Omalizumab is the first biologic drug approved for the treatment of severe allergic asthma in children. It is a monoclonal antibody that binds to free IgE, preventing its interaction with FcεRI receptors on mast cells and basophils. This binding reduces the inflammation typical of allergic asthma and helps prevent exacerbations. omalizumab has shown to improve asthma control, reduce exacerbation frequency, and allow for a reduction in ICS doses. The most common side effects include localized reactions at the injection site, while anaphylaxis remains a rare event. Patients receiving omalizumab must be monitored for at least one hour after the first dose and 30 minutes after subsequent doses. Although omalizumab has been shown to be effective in reducing asthma symptoms, there are currently no validated biomarkers that can predict which pediatric patients will respond to this therapy 13,14.
Anti-IL-5 and IL-5Rα: mepolizumab and benralizumab
Mepolizumab is a monoclonal antibody that targets interleukin-5 (IL-5), a key cytokine in the activation and survival of eosinophils. By binding to IL-5, mepolizumab significantly reduces the population of circulating eosinophils making it an effective therapeutic option for severe eosinophilic asthma. After just four weeks of treatment, eosinophil counts can decrease by up to 87%. Common side effects of mepolizumab include localized injection site reactions, headaches, and gastrointestinal disturbances. It has become one of the primary therapeutic options for sevre eosinophilic asthma.
Benralizumab, another biologic targeting the IL-5 pathway, binds to the IL-5 receptor α, leading to the elimination of eosinophils through a cytotoxic mechanism. Benralizumab is approved for use in both adults and children aged 12 years and older, with bi-monthly administration. The efficacy and safety of benralizumab in pediatric populations are still under evaluation, and the drug is not yet approved for younger children 12.
Anti-TSLP: tezepelumab
Tezepelumab is an innovative monoclonal antibody that blocks TSLP, an epithelial cytokine involved in asthma inflammation. TSLP is upstream in the inflammatory cascade, and its inhibition has been shown to modulate both T2-high and T2-low inflammatory responses. Clinical studies have demonstrated that tezepelumab significantly reduces bronchial inflammation and exacerbation frequency. In March 2024, AIFA approved tezepelumab for use in Italy in patients aged 12 years and older with uncontrolled severe asthma. Unlike other biologics, tezepelumab does not require eosinophilia or other specific biomarkers for treatment selection, making it an effective option even for patients with neutrophilic or mixed inflammation. This feature makes tezepelumab a promising therapy for patients who do not respond to other biologic treatments, offering a more universal approach to treating severe asthma 13.
Dupilumab in severe asthma in children aged 6-16: our experience
Dupilumab is a humanized monoclonal antibody belonging to the IgG4 class, designed to block the α subunit of the interleukin-4 (IL-4Rα) receptor, a subunit shared by the receptors for both IL-4 and IL-13. These cytokines play a crucial role in mediating the type 2 (T2) inflammatory response seen in asthma. By inhibiting IL-4Rα, dupilumab blocks both the IL-4 and IL-13 pathways, reducing asthma inflammation 7,15. Dupilumab has shown significant efficacy in treating severe, uncontrolled T2-high asthma in children, reducing exacerbation frequency, improving symptom control, and enhancing pulmonary function [measured by FEV1 (forced expiratory volume in one second)] 16. Long-term clinical studies have demonstrated that the benefits of dupilumab are sustained for over two years. The pivotal clinical trials that led to the approval of dupilumab in this population include primarily the LIBERTY ASTHMA VOYAGE trial, a multicenter, randomized, double-blind, placebo-controlled study that evaluated the efficacy and safety of dupilumab in children aged 6 to 11 years with uncontrolled severe asthma. The results showed a significant reduction in exacerbations and an improvement in lung function compared to placebo 16.
In addition, the LIBERTY ASTHMA QUEST trial, conducted in adolescent and adult populations, provided further evidence of the long-term efficacy and safety of dupilumab in T2-high severe asthma, reinforcing its therapeutic role 17.
Regarding safety, dupilumab is generally well tolerated. The most commonly reported adverse events include injection site reactions, conjunctivitis, and transient eosinophilia. Serious adverse events are rare and comparable to those observed in placebo groups in clinical trials, confirming a favorable safety profile in the pediatric population. Beyond asthma, dupilumab is also approved for the treatment of other type 2 inflammatory conditions, such as moderate-to-severe atopic dermatitis and eosinophilic esophagitis. These conditions often coexist with asthma and share common inflammatory pathways, thus the presence of such comorbidities may influence the choice of biologic therapy. For example, in children with severe asthma and concomitant atopic dermatitis or eosinophilic esophagitis, dupilumab is highly effective as it offers dual therapeutic benefit by targeting the underlying type 2 inflammation common to all these disorders.
In our study, 12 pediatric patients (7 males and 5 females) with severe eosinophilic asthma were evaluated for the long-term efficacy of dupilumab, analyzing clinical, functional, and laboratory parameters at 3, 6, and 12 months of treatment. The mean age of the patients was approximately 12 years. Regarding comorbidities, 3 patients had atopic dermatitis and 1 patient had a food allergy.The results showed significant improvements across all clinical variables. The frequency of exacerbations decreased dramatically from a mean of 5.58 ± 2.43 episodes per year before treatment to 0.58 ± 0.51 episodes at 3 months, further reduced to 0.20 ± 0.63 episodes at 6 months, and stabilizing at 0.25 ± 0.71 episodes at 12 months. Additionally, the use of oral corticosteroids decreased significantly, from a mean of 16.33 ± 7.60 days in the 12 months prior to treatment to 3.10 ± 2.69 days at 12 months, reducing the risks associated with long-term OCS use. Asthma control, measured by the Asthma Control Test (ACT) and the Childhood Asthma Control Test (c-ACT), showed a steady increase in scores, from a mean of 21.58 ± 3.63 at 3 months to 22.50 ± 2.46 at 6 months, reaching 23.63 ± 1.51 at 12 months, indicating improved disease control. Quality of life, as assessed by the Pediatric Asthma Quality of Life Questionnaire (PAQLQ), showed a marked improvement, with scores rising from 4.21 ± 0.61 at 3 months to 6.30 ± 0.37 at 12 months. Pulmonary function (FEV1) improved, with mean values increasing from 3.19 ± 0.93 liters at 3 months to 3.45 ± 1.09 liters at 12 months.
Inflammatory biomarkers, such as FeNO, decreased significantly during treatment, from 17.29 ± 6.60 ppb at 3 months to 13.29 ± 3.15 ppb at 12 months, indicating a reduction in eosinophilic inflammation. Treatment with dupilumab also led to a notable reduction in the use of ICS and LABA. At 3 months, 58% of patients reduced their ICS dose by 50%, a percentage that increased to 80% at 6 months. At 12 months, the residual ICS dose was markedly reduced, demonstrating sustained reduction. From a safety perspective, dupilumab was well tolerated, with no serious adverse events or treatment discontinuations. Laboratory parameters, such as hemoglobin and hematocrit levels, remained stable throughout the study.
CONCLUSION
The introduction of dupilumab in the treatment of severe eosinophilic asthma represents a significant therapeutic innovation, especially for patients with type 2 inflammation that is unresponsive to conventional treatments. This monoclonal antibody works by inhibiting both the IL-4 and IL-13 pathways, two cytokines central to the pathophysiology of asthma. By targeting these cytokines, dupilumab helps to reduce inflammation in the airways, a core component of asthma, thereby improving pulmonary function. Clinical trials have demonstrated that dupilumab not only leads to significant improvements in lung function but also reduces the frequency and severity of asthma exacerbations, which are often a cause of hospitalizations, school absences, and significant healthcare costs. Another key benefit is the reduction in the need for oral corticosteroids, which are commonly prescribed in severe asthma cases to manage inflammation. Long-term use of corticosteroids, however, is associated with numerous side effects, such as growth inhibition, osteoporosis, and increased risk of infections. Dupilumab, by reducing dependence on corticosteroids, helps mitigate these risks and improves the overall safety profile of asthma management.
Numerous clinical studies have confirmed dupilumab’s efficacy, especially in patients with elevated eosinophil counts and elevated FeNO levels, which are biomarkers of T2 inflammation. These improvements in objective markers, such as FEV1, and subjective measures, such as quality of life, further validate dupilumab’s role as a transformative treatment option for severe asthma. Additionally, the reduction in the use of oral corticosteroids is an important advantage, as these medications are often associated with significant long-term side effects. The favorable safety profile of dupilumab, which includes mild and transient side effects like injection site reactions and conjunctivitis, makes it an attractive treatment option for patients. However, challenges remain, such as the high cost of therapy, which may limit access for some patients. Further research is needed to optimize patient selection and ensure that dupilumab is used to its full potential, improving asthma control and reducing the overall burden on both patients and healthcare systems.
Funding
This research no external funding.
Ethical consideration
The manuscript was in compliance with the principles stated in the Declaration of Helsinki Ethical Principles for Medical Research Involving ‘Human Subjects”, adopted by the 18th World Medical Assembly, Helsinki, Finland, June 1964, and as amended most recently by the 64th World Medical Assembly, Fontaleza, Brazil, October 2013 and the parents gave informed consent to the use of clinical laboratory data emerging during the diagnostic process.
Conflicts of interest statement
The authors declare no conflict of interest.
Authors’ contributions
CG: conceived the manuscript and wrote the first draft. CI, AK, FD collected the data and wrote the first draft. MMdG: conceptualized the project and conceived the manuscript. All authors revised the manuscript and approved the final version.
History
Received: April 8, 2025
Published: July 28, 2025
Figures and tables
FIGURE 1. The flowchart illustrates the selection of the most appropriate biological therapy for children with severe asthma, based on available biomarkers.
| Characteristic | Omalizumab | Mepolizumab | Dupilumab | Benralizumab | Tezepelumab |
|---|---|---|---|---|---|
| Therapeutic target | Anti-IgE | Anti-IL-5 | Anti-IL-4Rα | Anti-IL-5Rα | Anti-TSLP |
| Mechanism of action | Blocks IgE binding on immune cells | Blocks IL-5 from binding its receptor | Blocks IL-4/IL-13 signaling via IL-4Rα | Binds to IL-5Rα causing a rapid depletion of eosinophils | Binds TSLP, blocking receptor interaction |
| Age range (for asthma) | ≥ 6 y | ≥ 6 y | ≥ 6 y | ≥ 12 y | ≥ 12 y |
| Home administration | Yes | Yes | Yes | Yes | No |
| IgE range | 6-11 y:30-1300 kU/L≥ 12 y:30-700 kU/L | NA | NA | NA | NA |
| Eosinophil count | NA | ≥ 150/μL | ≥ 150-300/μLMaximum1500/μL | ≥ 300/μL | NA |
| The table compares biological therapies for asthma, describing the therapeutic target, mechanism of action, recommended age, home administration, IgE levels, and eosinophil count (modified from Bacharier LB, Jackson DJ. Biologics in the treatment of asthma in children and adolescents. J Allergy Clin Immunol 2023;151:581-589. https://doi.org/10.1016/j.jaci.2023.01.002). | |||||
References
- Licari A, Castagnoli R, Brambilla I, et al. Asthma Endotyping and Biomarkers in Childhood Asthma. Pediatr Allergy Immunol Pulmonol 2018;31:44-55. https://doi.org/10.1089/ped.2018.0886.
- Cowan K, Guilbert TW. Pediatric asthma phenotypes. Curr Opin Pediatr 2012;24:344-351. https://doi.org/10.1097/MOP.0b013e32835357ab.
- Reddy MB, Covar RA. Asthma phenotypes in childhood. Curr Opin Allergy Clin Immunol 2016;16:127-134. https://doi.org/10.1097/ACI.0000000000000252.
- Just J, Bourgoin-Heck M, Amat F. Clinical phenotypes in asthma during childhood. Clin Exp Allergy 2017;47:848-855. https://doi.org/10.1111/cea.12939.
- Grunwell JR, Rad MG, Stephenson ST, et al. Functional immunophenotyping of children with critical status asthmaticus identifies differential gene expression responses in neutrophils exposed to a poly(I:C) stimulus. Sci Rep 2022;12:19644. https://doi.org/10.1038/s41598-022-24261-y.
- Green BJ, Wiriyachaiporn S, Grainge C, et al. Potentially pathogenic airway bacteria and neutrophilic inflammation in treatment resistant severe asthma. PLoS One 2014;9:e100645. https://doi.org/10.1371/journal.pone.0100645.
- Dinardo G, Indolfi C, Klain A, et al. Treatment of severe asthma: fast action of dupilumab in the pediatric setting. Minerva Pediatr (Torino) 2023;75:312-313. https://doi.org/10.23736/S2724-5276.21.06437-5.
- Chung KF, Wenzel SE, Brozek JL, et al. International ERS/ATS guidelines on definition, evaluation and treatment of severe asthma. Eur Respir J 2014;43:343-373. Eur Respir J. 2022;59:1362020. https://doi.org/10.1183/13993003.62020-2013. Erratum for: Eur Respir J. 2014;43:343-373. https://doi.org/10.1183/09031936.00202013.
- Rajvanshi N, Kumar P, Goyal JP. Global Initiative for Asthma Guidelines 2024: An Update. Indian Pediatr 2024;61:781-786.
- Bacharier LB, Jackson DJ. Biologics in the treatment of asthma in children and ado-lescents. J Allergy Clin Immunol 2023;151:581-589. https://doi.org/10.1016/j.jaci.2023.01.002.
- Chung KF, Wenzel SE, Brozek JL, et al. International ERS/ATS guidelines on definition, evaluation and treatment of severe asthma. Eur Respir J 2014;43:343-373. https://doi.org/10.1183/09031936.00202013.
- Indolfi C, Klain A, Capuano MC, et al. Severe Asthma in School-Age Children: An Updated Appraisal on Biological Options and Challenges in This Age Group. Children (Basel) 2025;12:167. https://doi.org/10.3390/children12020167.
- Licari A, Castagnoli R, Denicolò C, et al.; Omalizumab in Childhood Asthma Italian Study Group. Omalizumab in Children with Severe Allergic Asthma: The Italian Real-Life Experience. Curr Respir Med Rev 2017;13:36-42. https://doi.org/10.2174/1573398X13666170426094536.
- Humbert M, Busse W, Hanania NA, et al. Omalizumab in asthma: an update on recent developments. J Allergy Clin Immunol Pract 2014;2:525-536.e1. https://doi.org/10.1016/j.jaip.2014.03.010.
- Castro M, Corren J, Pavord ID, et al. Dupilumab Efficacy and Safety in Moderate-to-Severe Uncontrolled Asthma. N Engl J Med 2018;378:2486-2496. https://doi.org/10.1056/NEJMoa1804092.
- Bacharier LB, Maspero JF, Katelaris CH, et al.; Liberty Asthma VOYAGE Investigators. Dupilumab in Children with Uncontrolled Moderate-to-Severe Asthma. N Engl J Med 2021;385:2230-2240. https://doi.org/10.1056/NEJMoa2106567.
- Busse WW, Maspero JF, Rabe KF, et al. Liberty Asthma QUEST: Phase 3 Randomized, Double-Blind, Placebo-Controlled, Parallel-Group Study to Evaluate Dupilumab Efficacy/Safety in Patients with Uncontrolled, Moderate-to-Severe Asthma. Adv Ther 2018;35:737-748. https://doi.org/10.1007/s12325-018-0702-4.
Downloads
License
This work is licensed under a Creative Commons Attribution-NonCommercial-NoDerivatives 4.0 International License.
Copyright
Copyright (c) 2025 Italian Journal of Pediatric Allergy and Immunology
How to Cite
- Abstract viewed - 1157 times
- pdf downloaded - 313 times
